图知网
搜索
首页
热门推荐
图片分类
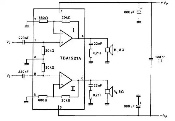
btl的tda1521单电源
下载原图
相关图片
自制tda1521功放需要那些元件?要写清楚需要什么型号的元件及大小
简单tda1521低音炮功放pcb源文件电路图
手头上有两个三欧的无源音箱
tda1521功放板
功放diy——用tda1521音频功放ic自制高保真有源音箱
我有一对8欧2瓦的喇叭,请朋友们帮忙设一个音频放大电路
为你推荐
简约现代创意沉默是金工艺品摆件北欧雕塑办公室客厅艺术品装饰
林俊杰
赵丽颖卡通头像萌图片高清好看的二次元赵丽颖动漫头像图片
顺颂时祺 秋绥冬禧#湖南师范大学 #风景 #校园 - 抖音
会有那么一只龙猫 来为自己遮风挡雨 ?
婴儿毛线背心款式图片(我是编织控) - 乐宝宝贝
甜甜的狗猫合照情头_情侣头像_我要个性网
章丘玖珑府