图知网
搜索
首页
热门推荐
图片分类
《泰坦尼克号》《阿凡达》的詹姆斯卡梅隆,带着他心仪20年的战斗少女
下载原图
相关图片
这个更新百分比数据 我惊呆了 - 六号特工:秘密任务茶水间 | taptap
萌新求助特殊道具怎么解锁 - 六号特工:秘密任务情报共享 | taptap 六
蝎式- 少前百科gfwiki - 少女前线专题百科
二次元军武美少女
2,《药屋少女的呢喃》.
wtf字幕04战斗少女血之铁面具传说
为你推荐
朱军评价董卿人品 资深合作伙伴朱军的真知灼见为我们揭示了董卿的
简笔画打卡|不同职业的人物简笔画 临摹,各种职业的卡通人物简笔画
李连科||回想当年看电视_天线_信号_效果
梁烈唯《飞虎之潜行极战》饰肯尼
blackpink jisoo 表情包
地球仪平面展开图
在广西是养水牛好还是黄牛好?从多角度进行分析,看完就明白
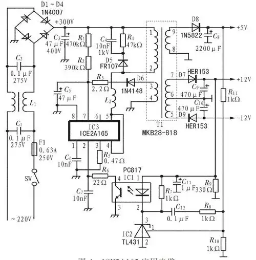
新型电源集成块ice2a165解析及应用电路设计