图知网
搜索
首页
热门推荐
图片分类
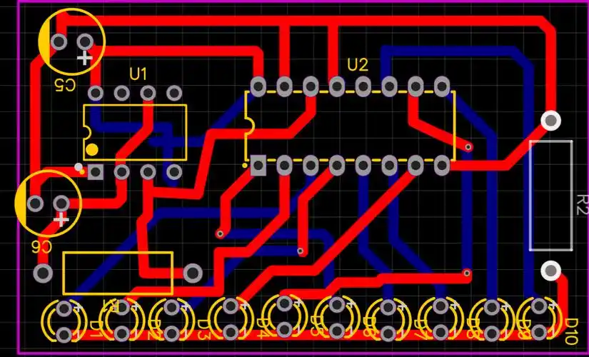
单片机心形流水灯制作pcb图与电路原理图及源码
下载原图
相关图片
4017流水灯.png
【单片机】51单片机入门教程中(led流水灯)
cd4017流水灯pcb图
这是我做的一个可调控流水灯ne555
51心形流水灯原理图pcb及程序简介
流水灯的原理图
为你推荐
刘奕君《扶摇》陷花式套路遭团虐 引网友心疼
微信头像女生简单背影你触及不到的最美好
托尼贾功夫动作照,这肌肉一看就是硬汉
2月17日 14:44 关注 拼接壁纸 动漫壁纸 动漫 宫崎骏 评论 什刎
王者荣耀可爱卡通头像手机壁纸
约定的梦幻岛#三人组/满分组 ynn will.
特价长款moncler蒙口男士羽绒服5k
分享一组让人很舒服的柔和的灰色系配色,这种高级灰让画面充满了宁静