图知网
搜索
首页
热门推荐
图片分类
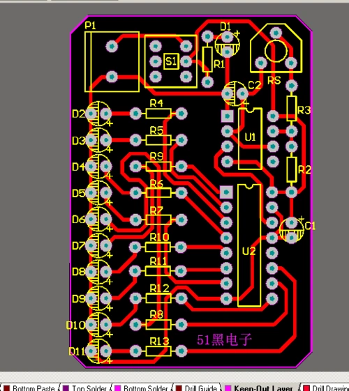
基于51单片机的心形流水灯全套资料 仿真 原理图 pcb 源码等
下载原图
相关图片
51单片机心形流水灯altiumdesignerpcb工程文件
流水灯pcb及其源程序
这是我做的一个可调控流水灯ne555
51单片机控制流水灯编程求救啊!
51单片机心形流水灯源码原理图pcb源文件
cd4017ne555流水灯可做腐蚀板
为你推荐
我的新宠,气质总裁西装套装女春秋季新款法式时尚小西服喇叭裤两件套
玻璃焦油注射器 2.25ml 3ml 5ml玻璃 手推式注射器 烟油注射器
沣东新城资源,现状,规划,房地产市场
蜜蜂蜂箱外好多蜜蜂可以分一个箱子吗 怎么分 需要注意什么?
2019韩国樱花杯星巴克杯子第366166帖
盆景欣赏雀舌黄杨老桩
吐血
黄衣粉花美女卡通京剧花旦插画