图知网
搜索
首页
热门推荐
图片分类
蔬菜大棚竣工验收报告样本doc1页
下载原图
相关图片
单位工程竣工报告(样本).docx
工程竣工验收报告模板 把每天接收到的知识都分享给大家!
工程竣工验收报告三方签章
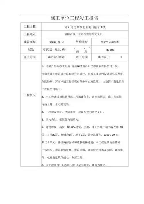
施工单位工程竣工报告
竣工有关信息_ 重庆市永川区人民政府
单位工程竣工验收报告2
为你推荐
我脚爱出汗,我整天又穿着运动鞋上班,现在脚就成这
acg二次元美图精选:伊蕾娜
酸汤丝娃娃,约吗?就在汇川区珠海路
《攀登者》电影海报
半脸男头二传注明 dt一枕甜洝入梦
描写晴天心情的句子.docx 4页
在胎儿和新生儿,肝人体肝脏位置图肝胆的位置图人体肝脏位置肝在身体
游戏王毁灭一切的力量破坏龙甘多拉