图知网
搜索
首页
热门推荐
图片分类
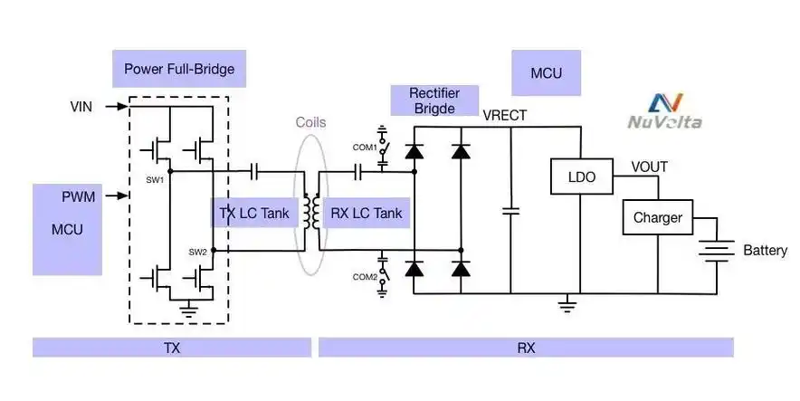
无线充电是什么原理
下载原图
相关图片
无线充电原理图.jpg
一种锂电池无线充电电路制造技术
下图是无线充电的原理结构,它采用磁场耦合的方式.
无线充电器原理图
无线充电是什么原理(一文看懂无线充电的原理)
下一页 (共3页,当前第1页) 你可能喜欢 万能充电器原理图 无线充电器
为你推荐
不要再苛求身材的完美,这位150斤的大码女生照样穿出了时尚感
凄凉伤感女生图片伤感 难过 一个人 孤独 孤单 寂寞 上一内容:2020不
1987香港动作《肝胆相照》hd1080p 迅雷下载
烤肉店装修技巧这一篇就够了
二次元仙气白裙美女桌面壁纸
德语字母手写体
古建四角凉亭_四角仿古凉亭图片_上面盖小青瓦,7天发货
(上半优菈77下半凌人烈绽放)主打一个冷门