图知网
搜索
首页
热门推荐
图片分类
奶爸音乐人光头华夏只想安静的赚一个奶粉钱为什么这么难
下载原图
相关图片
音乐 #光头李进 ,在外漂泊的游子,《你在他乡还好吗》.
全民k歌
p>韩锐(光头老韩), a target="_blank" href="/item/歌手/16693"
光头平安(光头平安中国好声音)
光头草根歌手 - qq音乐-千万正版音乐海量无损曲库新歌热歌天天畅听的
韩锐(光头老韩),歌手,演员,生于山东青岛,代表歌曲《中年情歌》,音乐
为你推荐
清新简约卡通插画图片桌面壁纸
央视主持钱琳琳:二婚带儿子嫁小6岁张译,婚后却选择丁克!
头上长虱子是不是快生病了(那可不是闹着玩的)(2)
比较成熟的稳重低调情侣头像 一对两张优质气质型唯美情头
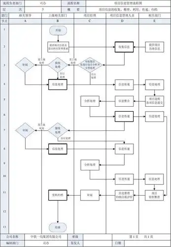
18-2项目信息管理流程图
国虎 日光灯吊链带盘 70cm (辽宁 吉林 黑龙江 四川区域)
猫咪肢体语言|听75猫咪的尾巴在说话~海明威曾经说过:「猫的情 - 抖
竹林居