图知网
搜索
首页
热门推荐
图片分类
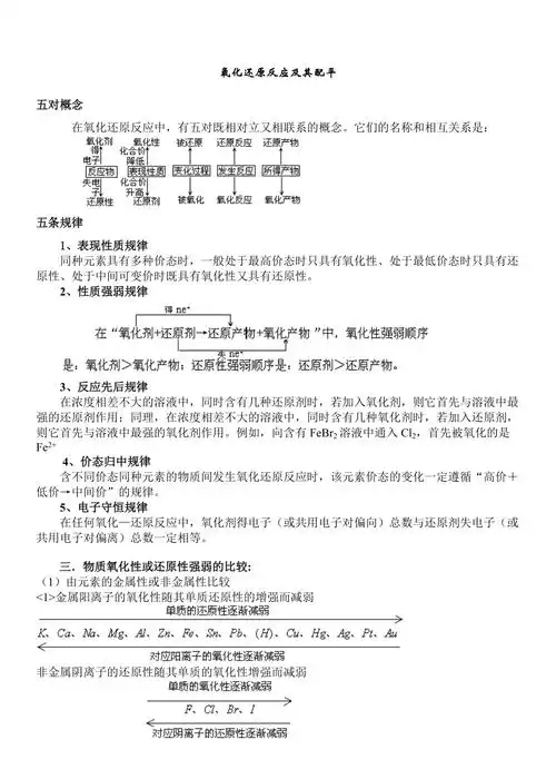
氧化还原反应氧化还原反应氧化还原反应
下载原图
相关图片
双线桥法表示氧化还原反应,得失电子的数目,如实验室制取氯气 cl 的
氧化还原反应第一课时#高中 #化学 #每天学习一点点 - 抖音
2 四种基本反应类型和氧化还原反应的关系 氧化还原反应 化合反应
公开课氧化还原反应第一课时课件ppt
氧化还原反应概念
氧化还原反应配平
为你推荐
海琴烟
赵文杰
孙策帅气动漫版头像 动漫头像图片大全 -【爱个性】
高端黑金商务光效海报背景
古拉哈提亚##ff14
朴彩英solo出道三周年
【302元券】五征农用三轮车奥翔十档后桥变速箱总成 带离合器 十档
【美容技巧】外鼻的形态观察