图知网
搜索
首页
热门推荐
图片分类
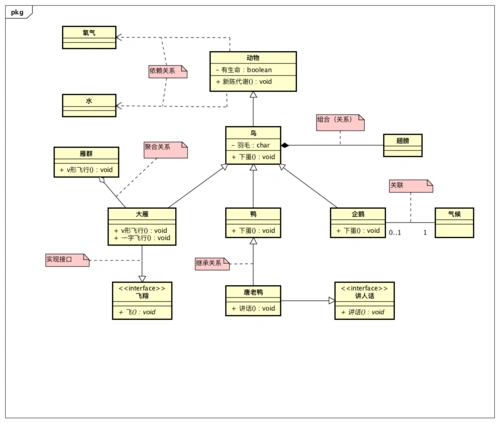
【uml】类图 - 走看看
下载原图
相关图片
那些我们常见的 uml 图_监控采集组件 uml_唐小狼的博客-csdn博客
uml类图 - 爱码网
简介uml类图 | brightloongs blog
uml学习:机房收费系统-类图_sugaryott的博客-csdn博客
uml类图关系理解和图例 - icarusyu - 博客园
uml类图(unified modeling language class diagrams) - ddkk64 - 博
为你推荐
特价18k金珍珠耳坠
女生头像黑白侧脸唯美
大家看《神话》的时候最喜欢哪个女角色
特斯拉 model 3 一再难产 我们何时能提车?_凤凰网汽车_凤凰网
暴漫gif熊猫头表情包gif然后回归高冷gif搞笑gif逗gif蠢萌gif
3平米衣帽间,精致到哭了93
或者不会打理发型,就可以烫这种满头卷的发型,洗发后只需涂抹泡沫发蜡
三兄弟童年时期!