图知网
搜索
首页
热门推荐
图片分类
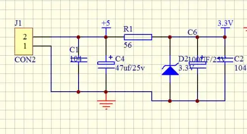
电子管稳压电路图
下载原图
相关图片
稳压二极管加在5v1.5a的输出,变成3.3v,要串电阻吗?
硅稳压管稳压电路
三端稳压器管脚判断
有下面一个稳压电路图,请计算rl两端的电压,以及三极管q1,稳压管vd1所
在图示意稳压电路中,稳压管的稳定电压uz =5v,最小稳定电.
电子管式稳压电源电路图
为你推荐
毁了整部剧,演员失败了《问心》,只能取代_金世佳_毛晓彤_赵又廷
真人男生头像,30岁男生的魅力98 30岁的男生,成熟稳重,散发着独特的
动漫女生头像一黑暗系 顺便说一下,我可能以后不会很常在线.
可爱的柯基犬高清桌面壁纸 - tt98图片网
不良征信能消除吗,什么是征信以及不良征信如何消除
妹妹的入学证件照
赫本的穿搭凭什么风靡全球可不止小黑裙这么简单都来学学吧
名侦探柯南