图知网
搜索
首页
热门推荐
图片分类
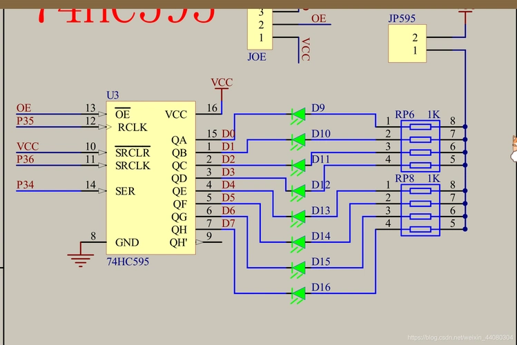
两片74hc595驱动点阵的探讨
下载原图
相关图片
74hc595驱动控制led 原理图和单片机代码
74hc595锁存器级联电路
74hc595级联电路篇(二)
74hc595静态方式控制数码管电路图?
q端为输出端d端为输入端已经掌握资料的74hc595原理
求串转并电路设计电路图?要求sn74hc595级联,16路输出
为你推荐
人间芭比lisa的超美高清壁纸
弥弥穆金终究意难平,刚重逢就生死相隔,太虐了
科比·布莱恩特8.24头像
看了这些女明星的侧脸终于不焦虑了
情侣晚安专用微信表情包 晚安么么哒 表情包图片
shf 蝙蝠侠 暗夜骑士 黑暗骑士 2代 小丑 joker 可动手办
lol英雄联盟第一百五十二期蒸汽机器 人(布里茨) 4k原画 - 抖音
白喜鹊你见过吗?