图知网
搜索
首页
热门推荐
图片分类
ps002气压传感器
下载原图
相关图片
电路板安装型压力传感器
面进气压力传感器电路
压力传感器电路使用压电元件为传感器的输出原理(图1)
半导体压力传感器电路
三线压力传感器原理进气压力传感器原理与检修
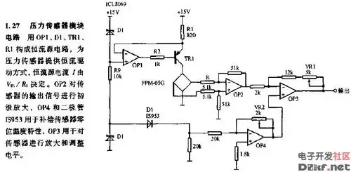
压力传感器模块电路
为你推荐
动漫高冷霸气暗黑女生头像图片
传统水墨单幅作品】秒杀 /中国美术家协会会员陈薪名 国画花鸟《桃花
画12十二星座公主双鱼座简笔画
水泥活动房石家庄水泥预制板活动房电话
江西马恒达悦达拖拉机有限公司
颈部淋巴结肿大症状(颈部淋巴结肿大不可大意)
手写 文字 句子 怀念 怀旧 伤感 青春 流年
可以吃一辈子的牛蛙老佛爷铜炉蛙锅10r薅