图知网
搜索
首页
热门推荐
图片分类
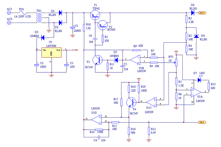
做了几个12v充满自停充电器,能手们求解
下载原图
相关图片
12v蓄电池自动充电电路
工作原理本例介绍的机动车蓄电池充电器,其充电输出电压分为6v,12v
铅酸蓄电池充电器电路原理图如下
小飞哥充电器电路图.jpg
七款12v充电器电路图
简易镍氢充电器电路图
为你推荐
52102郑恺官宣结婚啦
香槟玫瑰花语与寓意及大花束
宇智波佐助的帅气头像
幼儿园小班主题墙环创
德云社郭德纲天津专场.2023年4月28日19:30 天津演 - 抖音
慈宁宫和寿康宫
1970普利茅斯roadrunner 440sixpack 近距离欣赏_哔哩哔哩_bilibili
春天的长白山这些野生美味你绝对不能错过