图知网
搜索
首页
热门推荐
图片分类
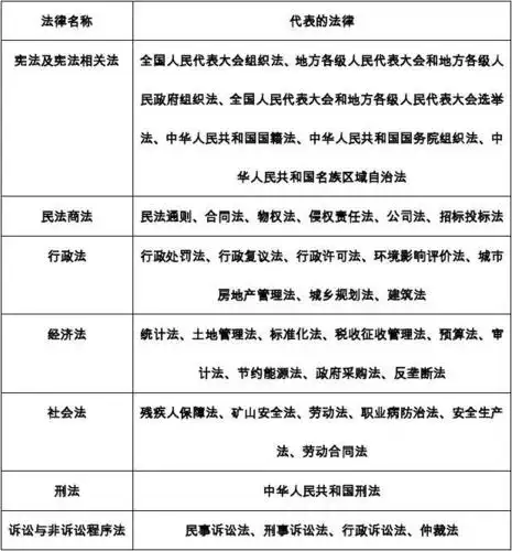
我国的法学体系结构是什么? - 知乎
下载原图
相关图片
文档下载 所有分类 人文社科 法律资料 > 法律体系基本框架
我国现行法律有哪些?明细清单来了._分类目录
无忧文档 所有分类 工程科技 信息与通信 安全生产法律法规,标准体系
法律
文档网 所有分类 人文社科 哲学/历史 中国当代法律构架
法律书籍全套大全中国民法典2021全新版法条解读刑法宪法小红本合同法
为你推荐
关晓彤生图身材比例
人物传记类经典电影海报绘制
小李子莱昂纳多迪卡普里奥在边缘日记里的盛世美颜
李毓芬图片壁纸
花女的抗战:钱庄有人闹事,姑娘挺身而出,成功安抚群众情绪!
嘘,班主任搁外边!表情包 - 日常表情包
氟牙症是色素牙的一种,牙齿呈黄色损害,为慢性氟中毒早期在口腔的表现
茂名千手观音