图知网
搜索
首页
热门推荐
图片分类
双稳态一键开关机电路知识介绍
下载原图
相关图片
单键双稳态开关电路
展开全部 就是单键双稳态电路了,给你一个比较简单的.
单键555双稳态开关
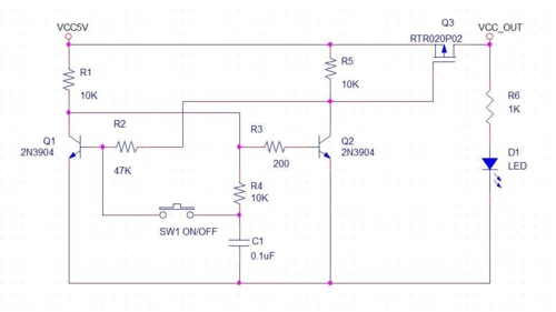
信息与通信 双稳态一键开关机 原理很简单,q1,q2组成双稳态电路
上图使用晶体管,电阻电容等件组成的电路,其左图为单稳态电路,当给电
kda5 a型单键开关 单键双稳态电路 大电流输出 微功耗 防误触发
为你推荐
古驰新logo
组图:倪妮信步游巴黎 打赤脚随性做自己_高清图集_新浪网
缘分不易彼此珍惜图片
2020新米,想要《dna》时期金泰亨的照片?
千美元图片
山西名酒纯粮低度清香型白酒纯柔羊羔酒39度475ml6瓶装
糖画教程我的非遗技艺糖画中国糖画
求笑着哭的动漫美图