图知网
搜索
首页
热门推荐
图片分类
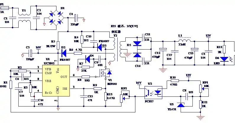
科斯达电动车充电器电路图ka3842 48v battery charger
下载原图
相关图片
3842充电器电路图
3842电源电路图
开关电源恒流充电器电路图(ka3842a)
帮我看看这个3842的充电器有什么问题?(有图) - 捷配电子市场网
科斯达电动车充电器电路图ka384248vbatterycharger
3842电路图
为你推荐
抖音超火壁纸
哪些动漫中有超美回头杀? - 知乎
抖音最火友情句子2020抖音最火晒娃的句子
蓬松还有变化感内扣微卷发超显脸小,最适合中年发腮的人;外翻微卷俏皮
俯瞰北京北中轴线
川航国航空姐制服空乘面试职业装南航空姐制服套装领白衬衫女上衣工作
板式办公桌016
张学明|县委常委|永靖县人民政府