图知网
搜索
首页
热门推荐
图片分类
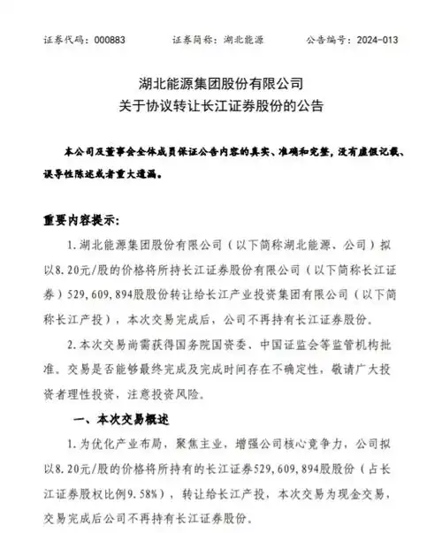
券商股权遭清仓式出售
下载原图
相关图片
荣耀股权架构解析国资主导阿联酋入股
万达新消息162亿元股权解冻
小米汽车有三点优势从股权结构看没有从小米手机拆分
万达新情况超162亿元股权被冻结
老板们应该如何搭建企业股权架构
离婚后公司股权如何处理?
为你推荐
贵安新区的云漫湖(五)
summer-夏季 美空 http://www.moko.cc/summer0519
屁股上面长脓包该怎么办?
拍照片没姿势可摆这10个人像摄影案例帮你摆姿和表情全讲解
足底反射区医疗挂图图片
伦纳德反呛骂他轮休之人:做自己认为正确的事,不要挑战人性的恶
超写实的人物插画,画风压抑却很真实
澳洲代购gumption清洁膏万能家具清洁剂强力皮革鞋子去污膏进口