图知网
搜索
首页
热门推荐
图片分类
三.原理图基本操作
下载原图
相关图片
基于51单片机的红外感应防盗报警设计 仿真程序与pcb原理图资料
我的单片机音乐盒课程设计含源码文档原理图
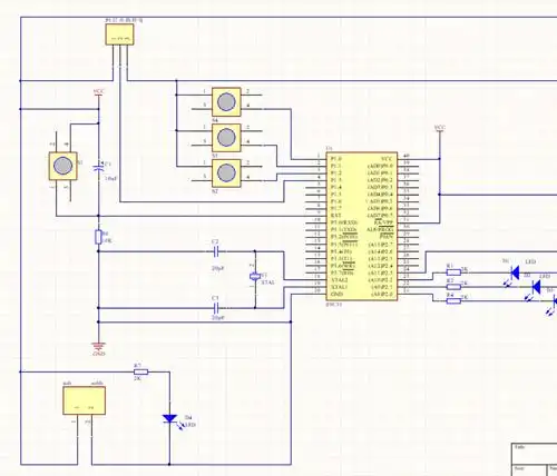
电路原理图.png
图6-1 电池充电器原理图
51单片机的红外线报警程序proteus仿真原理图pcb设计
华强买电阻-第一张原理图(上)-pcb系列教程1-5-蒲公英云
为你推荐
古力娜扎个人资料 经过5次恋情网曝后,她现在怎么样
老婆:最漂亮的不是应采儿,网友表示第一当之无愧|钱嘉乐|谢天华
你是淑仪吗 的想法: 帅气的头像
标准圆钻型钻石腰棱直径mm与重量ct对照表附图表1
发光的星星女孩治愈头像
"大佬专车"红旗l5开启预售,取消资格审查,普通人也能买?全文- 买车网
玄参选四川
陈云林访台首日先会辜振甫遗孀(图)