图知网
搜索
首页
热门推荐
图片分类
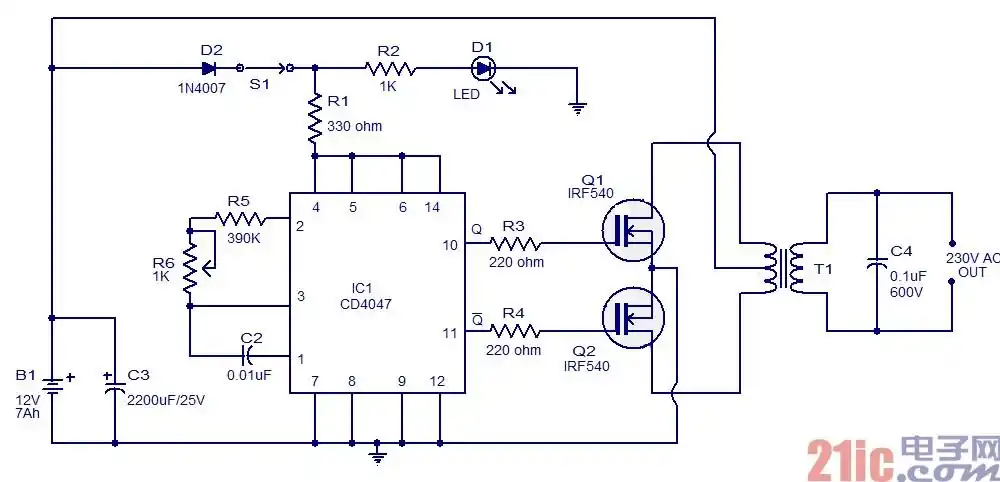
转贴:1500w逆变电源全图欣赏(原理图部分3)
下载原图
相关图片
初学者制作工频逆变器
500w逆变器的电路图
单相全桥逆变器的操作|电子|电路_新浪科技_新浪网
逆变器电路1
200w逆变器电路图
逆变电源-电路图-维库电子市场网
为你推荐
萧敬腾与钟楚曦同框,像孪生兄妹!这组cp可以磕吗?
梦幻童话绘画桌面壁纸
永远的火塘
可编辑打印求职简历模板word个人大学生应届毕业生自荐信范文制作
ar展现中山路 2019年度"南宁礼物"获奖作品背后故事多
向日葵
a3工业机械工程制图绘图纸a3图纸马克纸a4学生用手抄报绘画手绘白纸
和各位新生代奥特曼们一起快乐变身吧