图知网
搜索
首页
热门推荐
图片分类
书信格式:开头顶格写称呼(平时怎么称呼,开头就可以怎么写,但是可以加
下载原图
相关图片
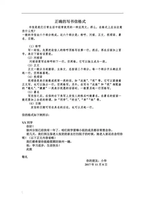
正确的写书信格式
书信的正确格式图片书信的正确格式图片书信正确格式图片
如下图所示,书信内容和格式上大致分为五部分:称呼,问候语,正文,祝辞
书信的格式07上.doc
竖体书信,格式.doc
小学生书信格式及范文
为你推荐
在拍摄写真中,王雷身穿一件白色的长衬衫,搭上黑色的短袖,这样的着装
【阴阳师双刀】鬼切x妖刀丨from the edge of darkness
接地铜排3*30新能源锂电池连接片铜排 汽车铜带软连接t充电桩镀镍
煎熬吉他谱图片-李佳薇_吉他谱_乐队网-分享乐队总谱,吉他谱,简谱
彩虹雨儿童画!一起来画美丽的彩虹雨吧,简单又好看,快来试试吧 - 抖音
喀什 中国的尽头亚洲的中心 | 中国国家地理网
【蓝光bd】假面骑士帕拉德lv.99初登场首秀_哔哩哔哩_bilibili
生活有困苦,但一定要昂扬起头勇敢面对.——题记