图知网
搜索
首页
热门推荐
图片分类
王者荣耀十大情侣英雄(一),《李白——王昭君》
下载原图
相关图片
情侣头像 #李白 #王昭君 #凤求凰
王者荣耀情侣头像李白王昭君
李白和王昭君哒专场情头
李白王昭君唯美动漫头像
王者情头李白王昭君
李白王昭君唯美动漫头像
为你推荐
原创煎汤圆时牢记这3点汤圆不破皮不露馅外酥里糯真好吃
万年神坑:《强殖装甲凯普》在内地的出版历史_盗版_日本漫画_港台
minecraft我的世界:建筑教程大全
思美人郑袖刘芸
这样的经历对杨其龙的影响很大,他从小锦衣玉食长大,吃喝玩乐就是人生
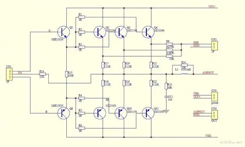
很成功很纯很简单的甲类功率放大电路欢迎大家仿制及分享
韩国灯片 uv喷绘透灯片高清微喷灯片 室内发光灯箱片喷绘制作
布加迪汽车三视图