图知网
搜索
首页
热门推荐
图片分类
一般论文格式模板
下载原图
相关图片
论文格式模板
本科毕业设计论文正文格式模板
湖南农业大学本部毕业论文格式.pdf 6页
毕业设计论文版面格式.doc
天津财经大学毕业论文格式模板
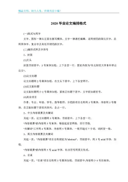
2020毕业论文编排格式.doc
为你推荐
强行面对 - 斗图表情包 - 斗图神器 - adoutu.com
【英短蓝金渐层和美短虎斑】哼唧怪糖昕与按摩师尤莉
20330闹钟tv大幡诗绘理月读初出演边吃边介绍
鲁人版高二《唐诗宋词》《桂枝香_金陵怀古》ppt
此沙 无尽探索_杨戬_角色_封神
手绘泉州东西塔
线描作品潜水艇
你可能忘记有一种窗帘叫卷帘92 .166 设计简约 91 卷帘 - 抖音