图知网
搜索
首页
热门推荐
图片分类
国产卡通-熊出没
下载原图
相关图片
熊出没绝美背景图1
熊出没壁纸图片
过年熊出没头像,你值得拥有!
一些熊出没图片w
一些熊出没の图片
熊大熊二上学记(佳一数学出品)
为你推荐
动作明星,洪金宝
老九门
cartoon goat clip art - download free animal vectors
全国啦啦操规定套路图解-32个基本手位
品全超市(贺田尚城店)图片
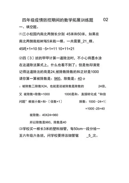
四年级疫情防控期间的数学拓展训练题02答案
2020儿童剧《三只小猪》济宁站时间,地点,门票价格,购票
车管所公认色盲图答案解释图,车管所常用色盲检测图,第3张争议太大,看