图知网
搜索
首页
热门推荐
图片分类
台上面盆多种艺术洗面盆洗手盆陶瓷卫浴艺术盆洗脸盆洁具安心抵
下载原图
相关图片
轻奢岩板一体双盆古达浴室柜组合卫浴套装洗手盆洗脸盆智能简约洗漱台
北欧卫生间洗漱台小户型浴室柜洗手洗脸盆柜组合大理石洗手台面盆
陶瓷一体盆浴室柜现代轻奢洗手台洗手盆洗脸盆柜组合卫生间洗漱台80cm
古达太空铝岩板浴室柜组合小户型卫生间洗手盆洗漱台卫浴一体洗脸盆池
单买支柱陶瓷面盆洗脸盆洗脸池陶瓷卫生间洗脸盆落地洗手盆单盆卫生
知渡洗脸盆柜组合落地式pvc洗漱台仿古洗手盆柜卫生间小户型
为你推荐
法证先锋ii:老伯发现钓鱼的男子死了,立马报了警,法证开始调查
速写人体动态参考 速写人物大动态
手绘流彩色鼻涕泡的小人
河南鸡窝烧饼技术系列培训
一棵好看的树
盒式磁带,磁带,音频,黑色和白色,录音带,音乐,老式
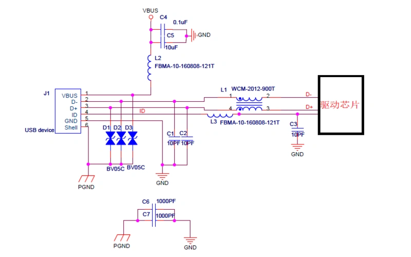
usb设备电磁兼容设计标准电路图
「炒股入门知识」如何抓住领头羊?