图知网
搜索
首页
热门推荐
图片分类
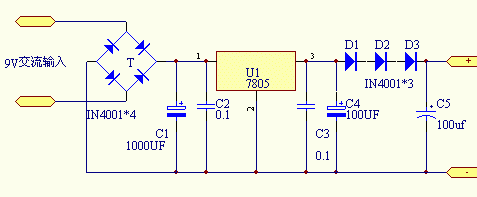
图中的5v是如何转化成3v,各个元件的作用是如何,请一一说明,快要毕业
下载原图
相关图片
求5v启动,3v停止电路
3v的直流电怎样用电容振荡加变压器升到5v以上的电路
ce830137v升压到5v最小系统电路原理图
笔记本主板维修理论 神州笔记本3v5v电路讲解
5v降压转33v5v转3v电路图芯片
3v集成稳压电源
为你推荐
78官测优速达迷你气泵r1喷笔套装测评
海岩玩陆毅海岩捧红陆毅佟大为却捧不红自己儿子
今晚八点半张天硕琴厂双十一,直播间挑琴选琴,抽奖活动等你来,我们不
像素画7606672美少女战士
八尺夫人mod来了生化危机803080503
佛心
历史上唯一的男皇后,真的不敢相信,历史上竟真的存在
韩国白肉(白毒)总代 一手货源可批发可代发