图知网
搜索
首页
热门推荐
图片分类
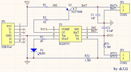
请电子发烧友帮忙分析一个手机充电器的原理图,小弟感激不尽
下载原图
相关图片
5v-usb充电器电路图,有详细制作步骤
求个usb充电自控电路!
常见手机充电器电路图1.doc
车载手机充电器电路图
手机万能七彩充电器的原理及制作-其他光电实用电路图-电子产品世界
充电器的电路图如下所示:pc机的usb接口具有500ma的供电能力,因此可以
为你推荐
还是可以直接用香港身份证入境澳门?(从内地)
心理学分享|柏拉图式恋爱 柏拉图式爱情,是以西方哲学家 柏拉图命名的
蚁人
求大神带王者荣耀gif动图_动态图_表情包下载_soogif
【65.9】【34支】伊利冰淇淋巧乐兹 混合口味雪糕
素描静物单体瓶子篇范例
来自合集凹凸世界人物像素画· 关注合集凹凸世界嘉德罗斯2021-05-24
简笔画冰糖葫芦冰墩墩雪容融