图知网
搜索
首页
热门推荐
图片分类
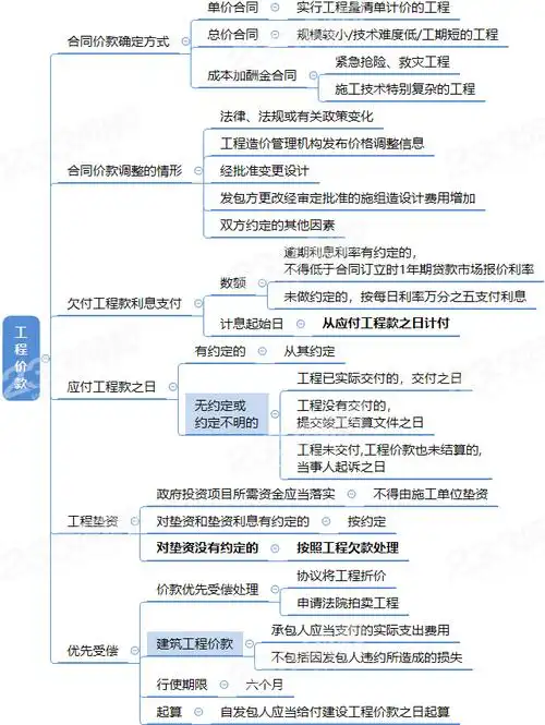
二建法规第五章思维导图
下载原图
相关图片
二建思维导图3图3题囊括施工合同的形式工期和价款核心考点
2022年二建 法规思维导图 需要的留言#二建通关宝典 #二 - 抖音
二建法规思维导图
二建建筑思维导图1图4题攻克施工测量技术考点
二建《建设工程施工管理》工程量清单计价思维导图
二建法规思维导图
为你推荐
唐三- 堆糖,美图壁纸兴趣社区
一次活动上林志颖从郭德纲走过说,"叔,麻烦让一下"郭德纲一听乐了:我
欢迎传谱,欢迎发布原创歌曲!请把本站分享到您的博客或微博中,谢谢!
关羽_张飞_刘备
fatestaynight自截archer英灵卫宫
裸色指甲油秋冬色系女2024新款免烤持久快干流行美甲颜色冰透显白
用舞蹈把青春定格在校园
i need you(防弹少年团) 转c调(原版)钢琴双手简谱 钢琴简谱