图知网
搜索
首页
热门推荐
图片分类
5万50平米混搭一居室装修效果图,银海中心装修案例效果图-齐家装修网
下载原图
相关图片
一居室50平米小户型平面图参考
50平米创意小户型室内设计平面图
房源描述正规户型,整套出租,1室1厅1卫,南朝向,普通装修,普通住宅
50平米温馨公寓恋家现代简约40m05一居设计图片赏析--土巴兔装修
户型特色: 50平米卧室朝南设计,相对而言采光条件较好,厨房餐厅一体
房源描述正规户型,整套出租,1室1厅1卫,南朝向,普通装修,普通住宅
为你推荐
指认现场
0ue9">黑水镇,隶属于 a target="_blank" href="/item/辽宁省/739981"
建设小组,安利角色之《三生三世十里桃花》离镜
妙江大和尚:28岁上五台山,一家4代6人出家,弘法有道终成方丈_佛法
王者荣耀上官婉儿飞天连招技巧 王者荣耀 m的中路天花板就是上官婉儿
防盗农村进户门定制别墅大门对开自建房双开门仿铜门锌合金大门
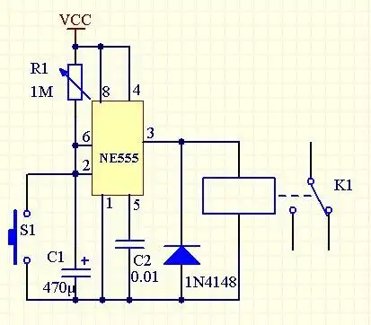
设计一个定时电子开关电路
19.20水上乐园特价