图知网
搜索
首页
热门推荐
图片分类
牙科钛合金植入的ta1-4,tc4 棒材丝材
下载原图
相关图片
钛深加工系列
钛合金的主要用途是什么
a股:"钛金属"技术产业链迎来发展,或将出现下一个攀钢钒钛?
gr3钛合金管,钛棒,钛棒石台县制造基地
钛合金
汽车小知识排气管材料之钛合金
为你推荐
2020年烫发流行什么卷短发_烫卷短发发型图片女2020 - 乐享生活
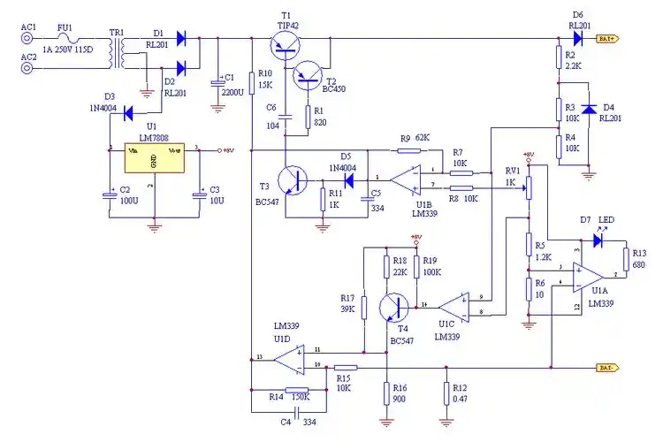
12v汽车电瓶充电器电路图
烧鸟提灯图片
专用停车场,露天停车场,室内停车场,标准停车场 这些标志有什么不同
网友:还是喜欢看年轻时的|杨丽菁|上官无极|杨紫琼_新浪新闻
厨房挡水板
m4a1英雄能量核心的本质原来是这样_玩家
兼容乐高积木军事海陆052d导弹驱逐舰山东舰军舰航母益智拼装玩具