图知网
搜索
首页
热门推荐
图片分类
一款高效反激式开关电源的设计以及性能测试 (1)
下载原图
相关图片
开关电源电路图
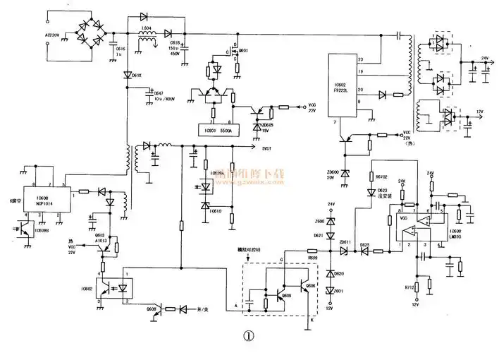
该机主电源块为f9222l,副电源块为ncp1014,pfc块为5500a,相关电路如图
电源适配器的电路实绘图及维修
功率因数校正模块,ncp1377为12v电源控制芯片,ncp1217是24v电压电源
5a-综合电源技术-世纪电源网社区
我的电路_eepw
为你推荐
《下课时间》儿童绘本插画配图
允祥(允祥什么病死的)-大发网
哥斯拉废案合集(3)
【第一视角】沃尔沃卡车fh原厂音响体验!
c675-色彩构成色卡配色灵感来源意向素材方案设计素材
通过下面这个牡丹娃娃剪纸全过程我们就清楚了.
海鸥去屑洗发膏老式核桃滋润洗头膏340g洗发水上海佳化老牌2瓶控油
云南十大最美旅游胜地,云南最好玩的景点排行