图知网
搜索
首页
热门推荐
图片分类
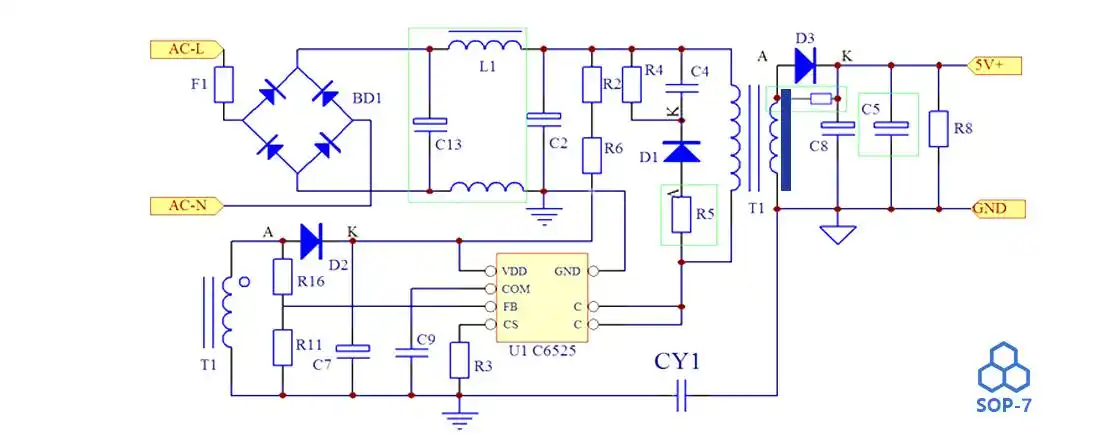
5v手机充电器原理图(三款充电器电路原理图详细)
下载原图
相关图片
一颗小型5v充电器,里面电路相单简单,搞懂原理图自已可以制作
手机充电器电路图第1页 下一页 你可能喜欢 手机充电器电路原理图
我想做一个手机充电器.谁给我一个电路图呀.
下图为充电器的电路原理图,主要由整流滤波,高压开关,电压变换,恒流
5v2apsr充电器方案
闲来无事,设计了一个充电电路图,用外接直流供电(点烟器接口等等)
为你推荐
"明明是自家娃,却撞脸别家明星"的星二代,网友:是亲生的吗?
早餐卡通系列
云南昭通区区长兼党委副书记 曹阜忠 (蓝衫)昭通区洒渔乡乡长 陈顺才
众生如同池中莲,沉沦淤泥身自洁,30张百家姓微信头像找寻有缘人
二次元 #动漫老婆 #动漫 #霞沢美游 #垃圾兔 - 抖音
【童年的院子】传承民间体育游戏.
自制桂花香包#记录真实生活 #手工作品 #桂花香 - 抖音
同学们亲手绘制的"我的情绪折线图"展示了同学们情绪的跳动.