图知网
搜索
首页
热门推荐
图片分类
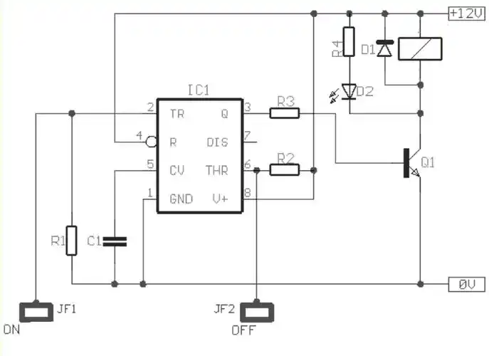
轻触开关按键原理图
下载原图
相关图片
ne555双按键电子触摸开关电路
由555构成的轻触开关电路
555触摸感应开关制作,附电路图
轻触开关控制电源通断的电路
电子轻触开关电路
解析进口轻触开关电路图
为你推荐
李沁春晚宋韵古装大片##李沁好漂亮
另类适合做头像和表情.可不可爱你说#欢迎取图 #可爱卡通头像 - 抖音
狐朋狗友一提点,小伙连夜疯狂盗窃五电瓶!
吉祥如意
qq女生头像可爱清纯2020 请你害怕点我是个坏人
失望一个人的句子形容人心凉失望的句子
玛卡巴卡
老北京布鞋男式休闲平板鞋厚底一脚蹬懒人男鞋夏季透气男士帆布鞋