图知网
搜索
首页
热门推荐
图片分类
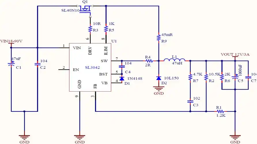
电动车48v转12v转换器电路图
下载原图
相关图片
dcdc24v36v48v60v72v100v转12v通用电动车转换器
电动车转换器电路
dcdc24v36v48v60v72v100v转12v通用电动车转换器
电动车直流电源变换器dc36to12电路图
48v转12v直流转换器
电动车电路图_第1页
为你推荐
马可
头像丨高质量动漫男头
南京陶瓷pc仿石砖价格合肥汉永价格优惠图
free山崎宗介个人向cut全
那个闯进天堂岛的男人史蒂夫61特雷弗虽然都是美国人,但电影中他的
贾咳子……那妆效做的太逼真了,一瞬间我看到了中国丧尸片的.
关键字:企鹅视频qq管家聊天看书云公仔图标系统设置系统图标png图标
安徽宿松:黄湖大桥 壮美如画