图知网
搜索
首页
热门推荐
图片分类
二年级数学奥数题含答案.doc
下载原图
相关图片
奥数题及答案小学三年级
二年级100道奥数题与答案.doc
小学三年级奥数题及答案精选.doc
小学三年级奥数题及答案
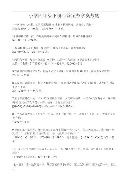
小学四年级下册带答案数学奥数题带答案
小学六年级经典奥数题和答案
为你推荐
打殇骅霍 _ 哔哩哔哩相簿
百年灵合作曼城前锋哈兰德
对方已拒绝你的消息 并把你扔进了垃圾桶 - 对方不想和你说话 并向你
随意调节高度,调高点可以遮一下副ru诶,后面有松紧,侧面有拉链,裙子下
扶苏是谁 扶苏的长相如何 扶苏是怎么死的
为足球而生马拉多纳之珍贵图像那些逝去的记忆如此永恒
三四年级素描小熊