图知网
搜索
首页
热门推荐
图片分类
从政初期的季莫申科.
下载原图
相关图片
超级女生系列1想唱就唱之季莫申科总理
乌前总理季莫申科改变形象麻花辫不再组图
季莫申科将获顿州州长资助 被当地人称纳粹新娘
两次入狱,却还能当乌克兰总理,铁娘子季莫申科是如何做到的
乌克兰前总理季莫申科资料照片
好 魅力指数:★★★★★ 季莫申科的妆容一直都是十分清淡自然的
为你推荐
新年新起点,新年新能量#颜值 #美女 #抖音网红壁纸 - 抖音
烤羊宝
林峯发型怎么剪林峯光头造型硬是帅
广州河北大厦
mindmanager教你格列佛游记思维导图的几种画法-mindmanager中文网站
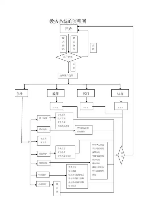
教务系统结构流程图
【4周达】baudelaire and the aesthetics of bad faith
水上乐园点燃夏日狂欢