图知网
搜索
首页
热门推荐
图片分类
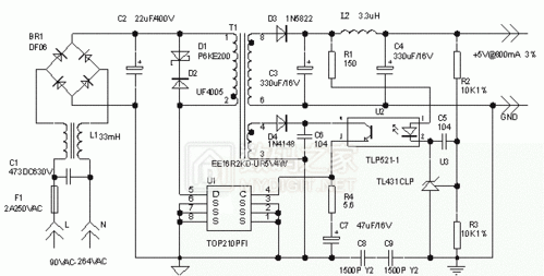
怎么制作5v的直流稳压电源
下载原图
相关图片
单片机5v电源电路图
图3.2 降压电路5v
3w5v输出开关电源电路
4w开关型5v稳压直流电源电路图
5v充电器电路图
求哪个高手给我发一份5v3a的开关电源的电路图?
为你推荐
烟花测评丨属于长沙8090后的童年记忆你还记得小时候玩的那些花炮吗
夏季最火女士短发有哪些15款送给大家越剪越时尚
幻影忍者连体连体衣衣服派对造型万圣节儿童表演民族服装
苏培盛扮演者是谁(影帝演员李天柱为何会选择出演苏培盛)-心语百科
正宗化州橘红切片陈皮柚子参清凉润喉陈皮八仙果陈年化橘红果 黑角
全世界最可爱的王琳凯
葫芦鸡 - 唐唐风 - 图虫
在1972年的人生肖属鼠,这个生肖比较特殊,因为是作为十二生肖的第一位