图知网
搜索
首页
热门推荐
图片分类
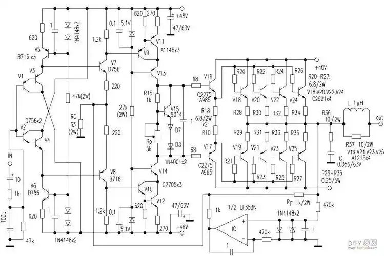
金嗓子e550电路原理图 - 音响/功放/hifi diy
下载原图
相关图片
求助金嗓子e405中点电位高
据说是金嗓子的功放线路图型号不明
首页 音响电路 品牌功放音响电路图 accuphase金嗓子音响功放电路图
accuphase金嗓子a60纯a类后级放大器电路
日本金嗓子功放电路图accuphase_p-300_schem
金嗓子p1000功放电路图
为你推荐
头像百科*
刚刚湖南娄底新化花季女孩溺亡警醒扩散提醒所有家长
改装分享欧美风呈现巧格100外观改装实例
云深不知处盲盒 林深不知处盲盒女孩2022网红新款忙和礼品生日礼物
(5)嵌插骨折:骨折片相互嵌插,多见于干骺端骨折.
宝马530le大灯使用说明 - 有车一族汽车网
如何画知更鸟
电焊机 一批转子处理