图知网
搜索
首页
热门推荐
图片分类
叉车操作安全规范(图片版)ppt课件
下载原图
相关图片
怎么开叉车操作步骤
手动液压叉车操作规程
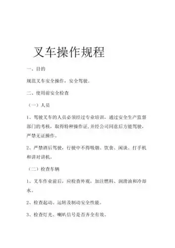
叉车操作规程
叉车的操作规程
叉车操作注意事项ppt
稳,准,快,巧!荣昌区举办"棠城工匠"杯叉车司机职业技能竞赛
为你推荐
浙江卫视主持人沈涛浙江卫视主持人沈涛的老婆是谁
欧楷书法教程唐欧阳询九成宫楷书习字帖2
cobble hill 斜挎包
玥玛防盗门锁套装c级锁芯多功能加厚防盗门把手防叉锁体304不锈钢套装
沈蓉_成为了_工人
富贵竹怎么修剪富贵竹修剪方法图解花卉大全
p>吴美珩(ng mei heng, melissa),1972年5月5日生于广东中山,1978年
《凹凸世界:凯莉》人物头像壁纸专题:没多余的本事就不要说多余的话