图知网
搜索
首页
热门推荐
图片分类
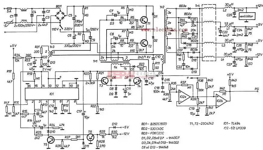
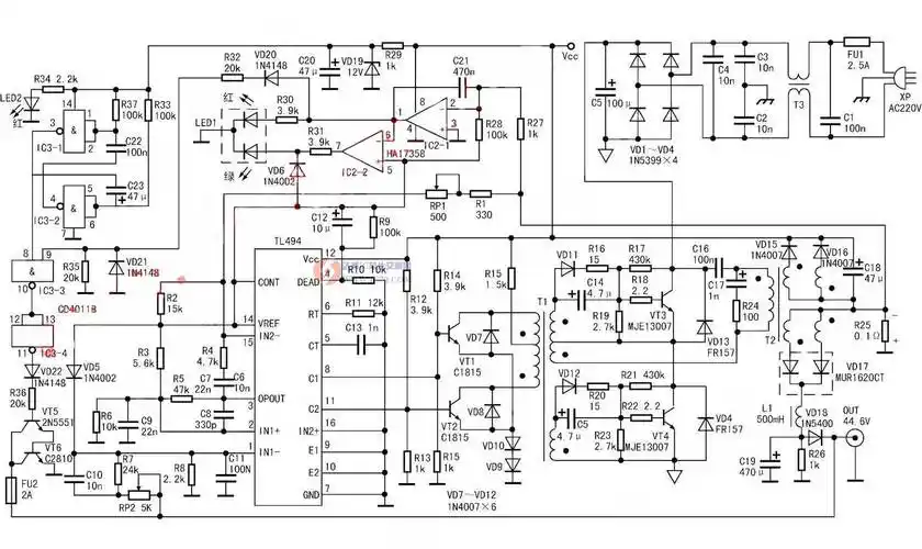
tl494可调电源电路图请问哪位有tl494的开关电源原理
下载原图
相关图片
求明纬500wtl494开关电源原理
用tl494的逆变200w电源-开关稳压电源电路图-电子产品世界
tl494开关电源电路图
由tl494集成电路构成的开关电源电路
tl494电动车充电器电路图
接通12电源时,整机不能进 入工作状态,当合上启动开关s 时t l494开始
为你推荐
672021年tdl纹身学院招生简章
抖音最火2020背景图,高清图片,电脑桌面-壁纸族
周深加盟广州草莓音乐节
mafumafu超帅0961026100
名侦探柯南 #搞笑 图片来啦#柯南#怪盗基德#毛利小五郎 - 抖音
韩瑜演《世间情》 孙协志甜蜜对看:可以在身边照顾她
哆啦a梦 红包机数量有限,先到先得,售罄为止.
南宁地区北京现代ix25直降31万元医护人员及亲属享专属权益