图知网
搜索
首页
热门推荐
图片分类
编程与程序开发什么关系_(编程和程序开发有什么区别)
下载原图
相关图片
应用程序开发有哪些支出_(应用程序开发需要具备什么技术)
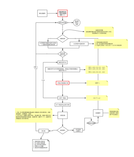
消息去重的逻辑图
连接逻辑算法流程图
业务逻辑流程图
用户使用流程图
决策逻辑流程图
为你推荐
惊讶表情孤立的白色背景, 震惊图释3d 渲染
非人哉q版头像:十大人气角色;用麒麟头像迎好运,哪吒真高冷!
卡通苹果素材
壁纸 德国牧羊犬,黑狗前视图 3840x2160 uhd 4k 高清壁纸, 图片, 照片
反思昨晚没有买到激萌罗小黑的内因和外因
女巫简笔画
福州贵安温泉会议中心有限公司
1212图片-1212素材-1212插画-摄图新视界