图知网
搜索
首页
热门推荐
图片分类
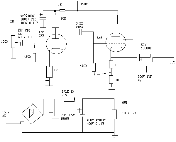
6n3电子管的外形,管脚识别,参数和典型电路详解
下载原图
相关图片
参数
6n1/6n2/6n3/6n4/6n6/6n8/6n9/6n10/6n11电子管参数
发个用6n3放大6n1长尾倒相6p9p管推挽功放电路图供大家分享 - 〓电子
6n3 6s6.gif
diy了一台6n3推6p1,6z4双管并联单端 - 〓电子管技术区〓 - 矿石收音
6n36n6耳放搭棚示意图
为你推荐
原创江疏影渐变鱼尾裙凹凸有致时尚撩人
中短发发型法式羊毛卷烫发蛋卷头女生发型推荐圆脸发型短发
qq代刷网 一元买赞网 - 代刷抖音助力网站 -快
曹丽霞 55岁
继成龙后刘德华断崖式衰老网友惋惜童年回忆竟然都要退休了
我们班的成长足迹手抄报成长的足迹手抄报
我们的男孩受的委屈不够多吗,你们凭什么只围护四代?#时代峰峻 - 抖音
足道养生会所理疗室设计效果赏析_养生_设计_养生理疗_家居家装_装修