图知网
搜索
首页
热门推荐
图片分类
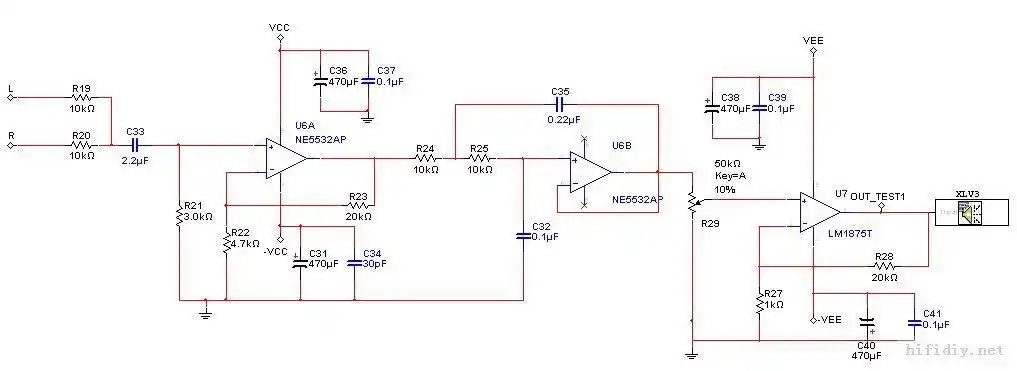
功率放大器lm1875及应用03
下载原图
相关图片
高保真音频功率放大器lm1875电路图
急求:lm1875t放大电路图纸
1875扩流电路
基于lm1875的功放板设计介绍
diy制作新手diy的第一台21电脑功放用1875的
新人欲diy一套1875纯直流功放音响,请大虾们提供技术支持,感激不尽!
为你推荐
告别母校 放飞理想 ~~兴城市白塔满族乡上范小学毕业典礼 2020.07.02
执剑少年 | 古风动漫男生头像壁纸插画素材
忍楷书书法字典
想缓解疼痛就用这招,简单又实用!_颈椎_椎骨_肌肉
失恋进行曲
第三座:火影岩
农村煮饭不拘一格.
2020款日产途乐40包牌包税57万