图知网
搜索
首页
热门推荐
图片分类
的形态,将形体抽象化,抽离出细胞的特质去表现异次元空间环境和造型
下载原图
相关图片
[半文艺术传媒]异次元空间
好看的皮瓤和有趣的灵魂,都在这异次元空间里
这帮科技宅男在汉造出神秘球体异次元空间获多项世界专利
【blender教程】用eevee做一个科幻风异次元空间循环动画
什么是异次元空间?我们能进入吗?_时间_宇宙_时空
空间| 这家镭射异次元空间竟然是酒吧?
为你推荐
朝阳机场介绍
三屏 壁纸
苹果香歌词(苹果香歌曲背后的故事)
billie eilish | 17岁,她要"丧"给谁看?
5cm 50元-15cm 100元-15.5cm 21566软尺测量法9
小号竹制智力玩具孔明锁鲁班锁圆球锁正方锁十四面体木星锁酒桶锁
全自动多功能筷子包装机 一次性筷子包装机 薄漠筷子包装机
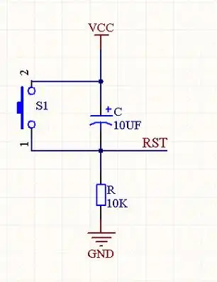
单片机复位电路的基本知识解析