图知网
搜索
首页
热门推荐
图片分类
生活床头千万别靠墙放一放就后悔
下载原图
相关图片
家居饰品屏风卧室遮挡床边客厅与餐厅的隔断神器房间屏障装饰摆件
卧室屏风风水最旺的图案隔断装得好财运进一半
屏风隔断固定卧室遮挡床边家用厨房厕所门口办公屏风
屏风卧室遮挡床边中式
包邮屏风卧室遮挡床边隔断客厅进门可移型折叠隔出小房间小户动p
117人付款淘宝aa屏风隔断帘可移动卧室遮挡床边家用隔断墙复古风中式
为你推荐
《哈佛商业评论》:想让自己看起来更有能力,那就再自信些吧
日本铁杆长寿冠海棠花苗盆栽室内阳台庭院植物重瓣西府盆景桩树苗
安(汉语汉字)
欧美唯美女生气质头像最新版本
哺乳期乳头疼痛还能继续喂奶吗
太聪明调六线吉他谱-虫虫吉他谱免费下载
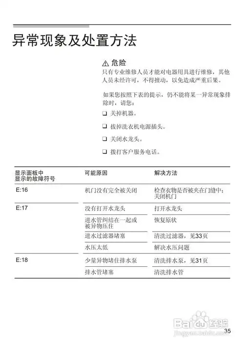
西门子silver 6125洗衣机使用说明书:[4]
玫瑰刚发芽是这样的吗