图知网
搜索
首页
热门推荐
图片分类
河南制动器厂家 制动器厂家排行13839071234
下载原图
相关图片
26制动器
定制适用电力液压制动器ywz-100 150 200 300 400起重机行车刹车塔吊
起重设备液压盘式制动器 电力液压鼓式制动器 电磁铁制动器的作用
起重机电动液压制动器 8
定制国标电力液压制动器ywz4200塔吊刹车抱闸断电通电制动器国标ywz5
泰州电力液压块式制动器江苏苏起制造18115957776
为你推荐
林依晨生活照2009年6月11日,出席安徽卫视慈善晚会;7月1日,林依晨应邀
抖音表情包 抖音表情 抖音 打不过我吧
《遇见你之后》10.28甜蜜开播 和周峻纬金子璇共赴遇见的美好
女鞋2019新款布鞋古风鞋子女汉服鞋子绣花鞋配复古平底古装跳舞鞋
王思雅
2021年10月1日,浙江省金华市武义县花田小镇一片花海中游人如织.
莲花盛开(澳门特别行政区20年1999-2019)
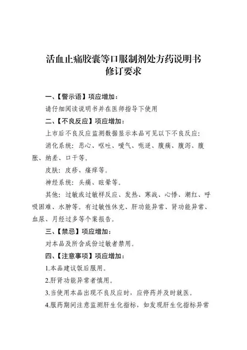
活血止痛胶囊等口服制剂处方药说明书