图知网
搜索
首页
热门推荐
图片分类
「知识点」人教版物理八年级下册思维导图
下载原图
相关图片
八年级下册物理力学知识点总结
八年级下册物理思维导图.八年级下册物理思维导图,力,运动和力 - 抖音
八年级物理下册复习
八年级下册物理思维导图
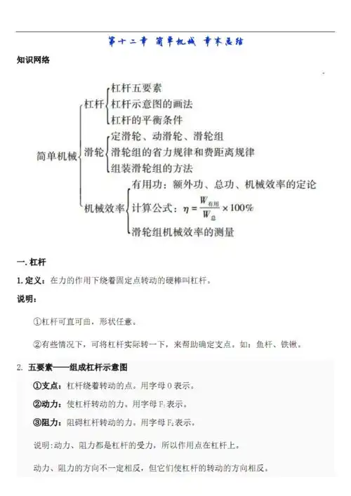
八年级下册物理第十二章 简单机械 章末总结.pdf 10页
八年级物理下教科版知识点总结归纳.doc
为你推荐
魏大勋的身高达到了183厘米,体重达到了150千克.
不是烂大街的那种 让人眼前一亮 做锁屏聊天背景都很好看 很干净很
黑色炫彩花纹
太极芋泥,春节必备年夜饭,简单零失败.#看见音乐 太极芋泥 - 抖音
收集 点赞 评论 iphone5 6 壁纸 清新 纯色 平铺 水粉 粉色 渐变
火柴人简笔画大全 火柴人简笔画大全可爱日常生活
魔道祖师我是你的道侣你所有的快乐和悲伤都可以和我分享
猪队友送的ipadmini6和pencil二代