图知网
搜索
首页
热门推荐
图片分类
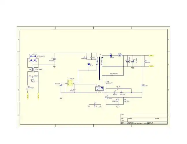
技术视点明纬12v开关电源电路原理分析
下载原图
相关图片
开关电源电路图详解-文章-基础课-模拟电路 - 畅学电子网
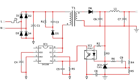
dk1203的参考设计pcb 5个usb 电源充电 .
dk1203的应用原理图2014-2-20
原边反馈离线式开关电源管理icdk1203换rm6311s
东科dk1203图片|效果图|样板图库_一呼百应移动站
dk1208高性能准谐振开关电源控制芯片的详细数据手册免费下载
为你推荐
可爱小熊图片【可爱小熊卡通】
78唯美星空壁纸,梦幻般的美90
人教版一年级上册语文拼音教学课件ie ue er
农行网申审核中,收到短信要先面签? - 农业银行讨论区 - 我爱卡论坛
3 - 视频下载 video downloader
彩色手榴弹简笔画一步一步来画,图片,简笔画-学笔画
【曙光·科普】"医生,可以关门吗?——高温天气,汗如雨下,正规治疗助
苍井空|尤利娅|里美_网易订阅