图知网
搜索
首页
热门推荐
图片分类
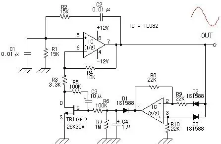
关于一个产生正弦波的电路,请确认下图电路能否输出正弦波?
下载原图
相关图片
正弦波发生器电路图
电路识图16-正弦波振荡器电路原理分析
这是正弦波信号发生器电路图:c1,c3,r1,r2为什么能起到选频的作用?
主题帖
正弦波电路
三款正弦波发生器电路图分享
为你推荐
颜值吊打小鲜肉的90年代男星,旧照集绝了!
请各位宗亲帮忙 - 曾氏宗亲网 - 首个中文实名注册论坛
原创书法作品 #写字是一种生活 #毛笔字 #传统文化 #抖 - 抖音
兮梦小蚂蚁迷你电动车小型可折叠上班代步车电瓶车女士两轮自行车
死或生5最后一战玛丽罗斯偶像绅士比基尼mod
我的藏品————肩章系列
乘龙途铃纯电动轻卡前桥系统配置
新手宝妈第一次开母婴店需要什么条件