图知网
搜索
首页
热门推荐
图片分类
基于multisim的汽车尾灯控制设计
下载原图
相关图片
2 计数器基本应用 s7-200 plc有三种类型的计数器,增计数器(ctu),减
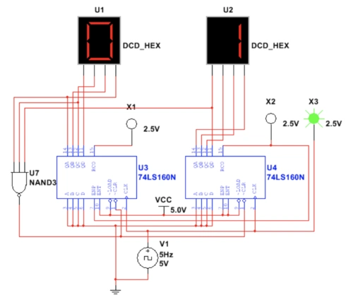
数电实验设计2位58进制计数器的电路图
把计数器电路原理说一下,谢谢
计数型数据的控制图
计数型数据过程能力
质量旧七大工具之控制图
为你推荐
井柏然抢捧花送给马思纯谁注意马思纯说了什么网友原地结婚
女生可爱q版超萌卡通头像113张_女生动漫头像_头像屋
一声兄弟大过天
1到10数字形象图
锐雯
漫威定格动画:绿巨人和黑寡妇秀恩爱,灭霸吃了一嘴狗粮
拍摄油菜花里人物(万峰林)
小玩家上海万达儿童乐园:打造儿童成长空间