图知网
搜索
首页
热门推荐
图片分类
经络通则百病消高清自粘广告装饰贴画挂图经络养生图片养生馆海报
下载原图
相关图片
百病消除
『百病退散』 希望大家都能平平安安呀.
龙年里百病全消顺风顺水一切都顺利
正气足,百病消!每天一套养生操,补肺养心提正气,防病强身抗病毒
背厚一寸人老十岁背薄一寸百病消退
经络通,百病消!
为你推荐
harry potter 素材,哈利波特 卡片 junk jo… - 堆糖,美图壁纸兴趣社
方脸短发
粒粒橙
和平精英女角色去掉所有服装不遮挡 和平精英女人物去掉衣服图片_唯热
泰星mew大婚,伴郎伴娘团抢眼,kim抢到捧花!_腾讯新闻
lenovo flex 2 15 1920x1080 multi-touch i7-4510u 8gb 500gb 8gb
水彩,圆形
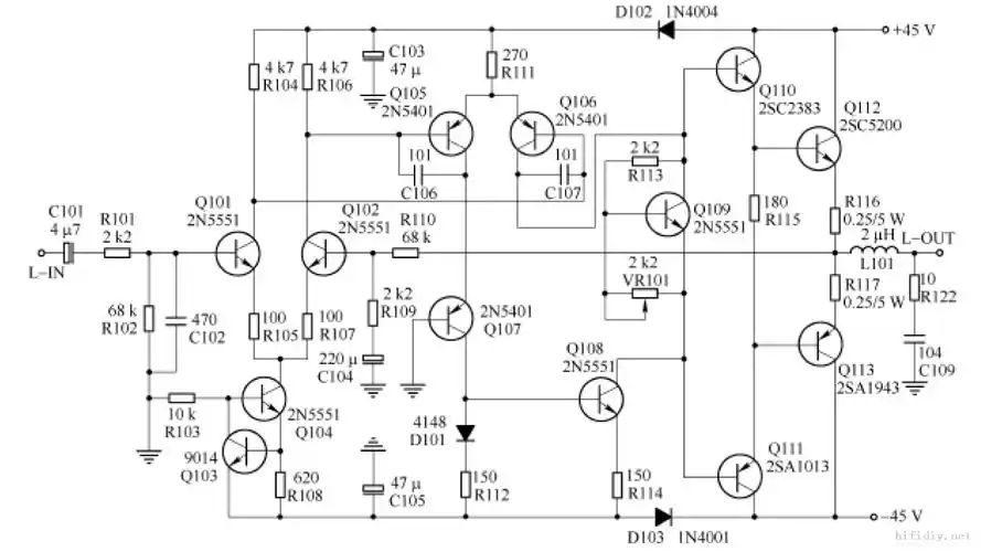
经典的后级电路图大家看看还有什么地方要修改的想做成甲类